据央视新闻,韩国还有大约三周迎来新一届总统选举,在日益紧张的政治氛围中,7名总统候选人的人身安全问题受到高度关注。韩国警方14日说,为防止候选人遭遇安全威胁,已配备多套反狙击探测设备,并计划加大安保力度。据韩国媒体报道,近期有传言称最大在野党共同民主党总统候选人李在明面临安全威胁,有人企图走私狙击步枪对其实施暗杀。共同民主党因而要求警方加大对李在明的安保力度。
从去年12月14日韩国国会通过对总统尹锡悦的弹劾动议案到今天,韩国140天历经3位代总统。
当地时间5月2日,韩国前国务总理韩德洙在国会举行参选记者会,正式宣布将参加第21届总统选举。
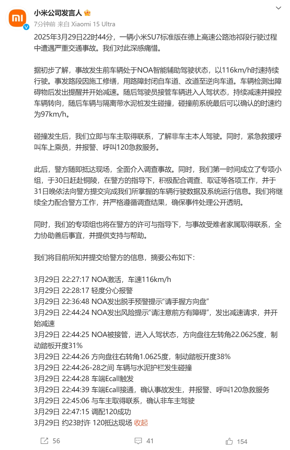
小米公司发言人公布SU7事故信息:已提交车辆行驶数据及系统运行信息 将全力配合警方工作
韩国东南部部分林区21日发生山火,受强风、干燥等天气影响,火势凶猛,灭火工作进展缓慢。
随后该飞机决定返航。在盘旋一个多小时后,飞机耗尽燃油并安全降落。事件没有造成人员伤亡。